搜索
首页
新闻动态
信息公开
政务服务
政策法规
网上办事
互动交流
权责清单
当前位置:
首页
>
通知公告
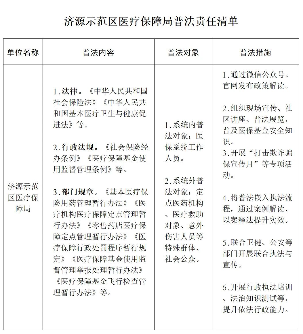
济源示范区医疗保障局普法责任清单
发布日期:2025-09-25 来源:医疗保障局
相关附件
主办:济源产城融合示范区医疗保障局
电话:0391-6635656
地址:济源示范区第二行政区6号楼3楼
举报投诉
豫公网安备 41900102410990号
打击欺诈骗保举报邮箱:jydjqzpb@163.com
豫ICP备2022019899号-1
网站标识码:4190010056